• 设为首页
  • 网站地图
  • 图书馆
  • ENGLISH

科研探索

科研动态

当前位置: 首页 > 科研探索 > 科研动态 > 正文

我校获6项2019年度杭州市哲社规划常规性课题立项

日期:2018-11-19 点击数: 来源:

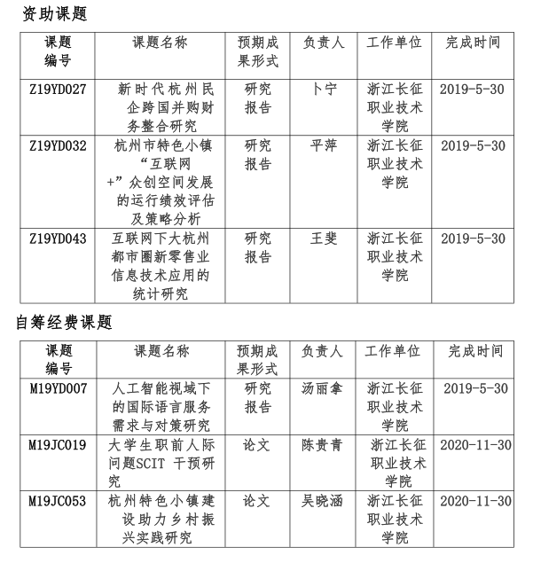
据《关于公布2019年度杭州市哲学社会科学规划常规性立项课题的通知》(杭社规〔2018〕23号),共有121项资助课题立项,6项学科共建课题立项,54项自筹经费课题立项。立项项目中,我校有6位老师主持的课题获得立项。其中,卜宁、平萍、王斐老师主持的课题获资助课题立项,汤丽拿、陈贵青、吴晓涵老师主持的课题获自筹经费课题立项。具体课题立项如下:

1542677180(1)

 办公室、科研处